2025年5月24日—26日,由团省委、省委组织部、教育厅、科技厅、人力资源社会保障厅、省科协、省社会科学院、省学联、成都市新都区人民政府共同主办,成都医学院承办的第十八届“挑战杯”四川省大学生课外学术科技作品竞赛终审决赛在成都医学院成功举办。学校团委书记成华军带领项目指导教师、学生参加比赛。竞赛启动以来,万象城高度重视,在校团委的组织下,各项目团队精心打磨。最终,万象城12个项目入围省赛,5个项目出征决赛。

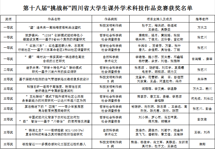
本届大赛,共吸引四川省121所高校、18万余名青年学生参与,共计报送2.2万件作品,近1400件作品进入省赛初评,505件作品进入省赛终审决赛。经过激烈角逐,万象城获一等奖4项,二等奖1项,三等奖7项,推荐的12个项目全部获奖,再创万象城“挑战杯”省赛成绩历史新高。

本次大赛生动诠释了全省青年学子牢记习近平总书记殷切嘱托,胸怀“国之大者”“省之要者”,以学术为舟、创新为桨,将科创理想深植于党和国家事业发展的沃土之中,以求知之我、创新之我勇攀科技高峰,为四川加快建设具有全国影响力的科技创新中心注入青春动能,在奋力谱写中国式现代化四川篇章中镌刻下属于新时代青年学子的奋斗足迹。