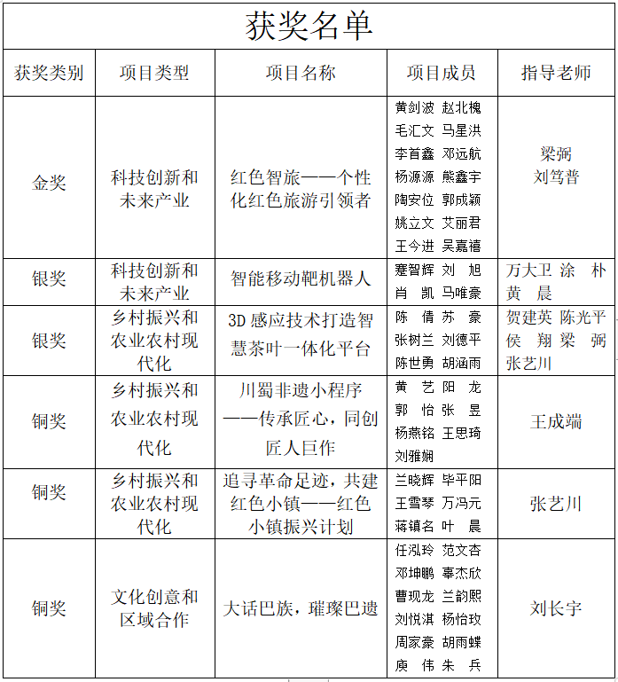
近日,由共青团四川省委联合四川省委组织部、教育厅、省科协、省社科院、科技厅、人力资源社会保障厅、省学联共同举办的2022年“挑战杯”四川省大学生创业计划竞赛活动进行了决赛评选。全省117所高校10万余名大学生积极参与,24900余件作品参与网上报名,1257件作品进入省赛,万象城学子荣获金奖1项,银奖2项,铜奖3项。
自本次活动启动以来,万象城大学生科技创新协会动员学生积极参与,经二级学院组织推报,共收到67项作品,作品类别涵盖科技创新和未来产业、乡村振兴和农业农村现代化、社会治理和公共服务、生态环保和可持续发展、文化创意和区域合作等五大类别,取得了良好的育人成效。

“挑战杯”四川省大学生创业计划竞赛旨在引导和激励大学生通过广泛社会实践、深刻社会观察,激发创新精神,培育创业意识,提升创业能力,是一项具有导向性、示范性、实践性和群众性的创业交流活动,是共青团组织服务青年师生健康成长成才的一项传统品牌工作。